首页
关于我们
新闻中心
产品中心
用户服务
人才招聘
联系我们
搜索
产品目录
product catalogue
产品目录
产品展示
product show
欧姆龙医疗
医疗耗材类
美敦力糖尿病系列产品
海斯凯尔
中科博谐科技
北京蓝讯
花仙护系列医美产品
产品目录
product catalogue
首页
>
产品中心
>
产品目录
>
产品目录详情
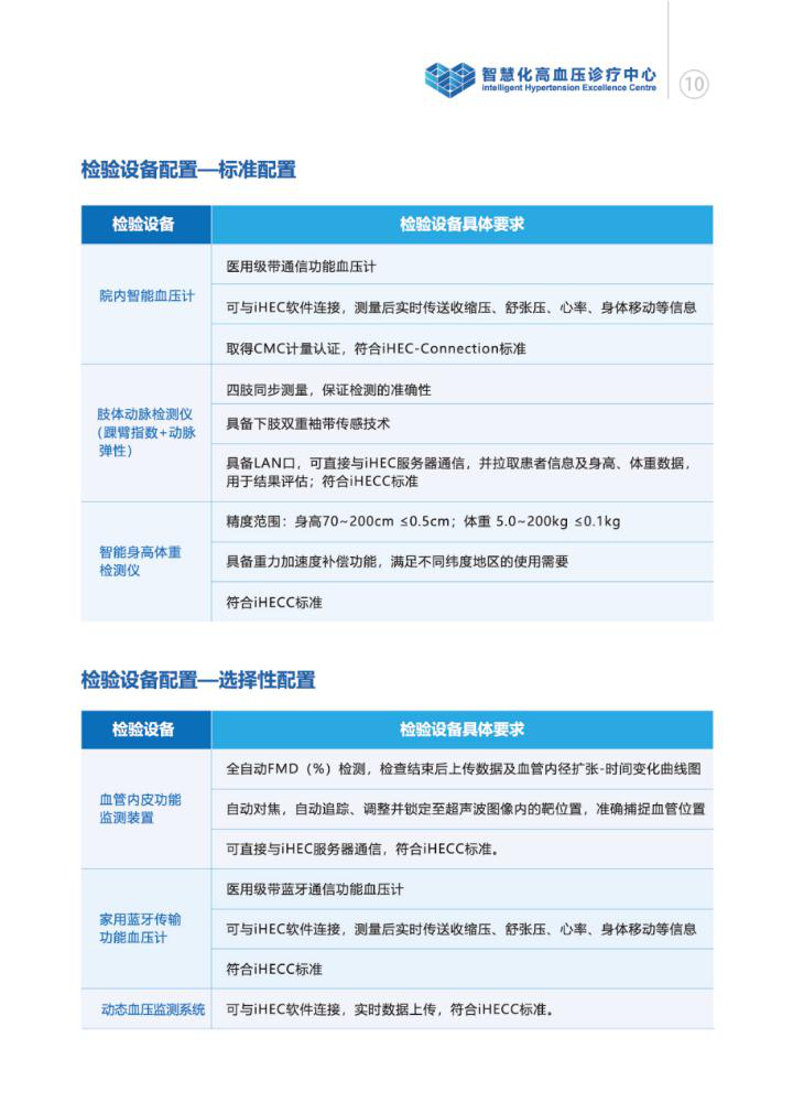
智慧高血压诊疗中心(IHEC)
点击率:
1352
作者:医惠医疗科技 来源:http://www.yihuimedical.com 时间:2023/10/28 9:22:34
上一篇:
“三高共管”心脑血管病防治健康管理中心
下一篇:
标准化代谢性疾病诊疗中心(MMC)